
NIST SRM 2374用于外部RNA控制的DNA序列库(标准品)旨在用作使用体外转录 (IVT) 进行核糖核酸 (RNA) 对照合成的模板。这些 RNA 对照旨在用作外部对照或“加标”对照,通过对基因表达测量的技术性能进行定量评估来支持基因表达测定的可信度。一个 SRM 单元包含 96 个不同的 0.5 mL 聚丙烯管,其中通过吸光度 (A260) 测量,每个脱水质粒脱氧核糖核酸 (DNA) 约为 10 µg。
每个试管都含有质粒 DNA,其具有独特的模板序列,用于不同的外部 RNA 对照。这些控制是与外部 RNA 控制联盟 (ERCC) 合作开发的。
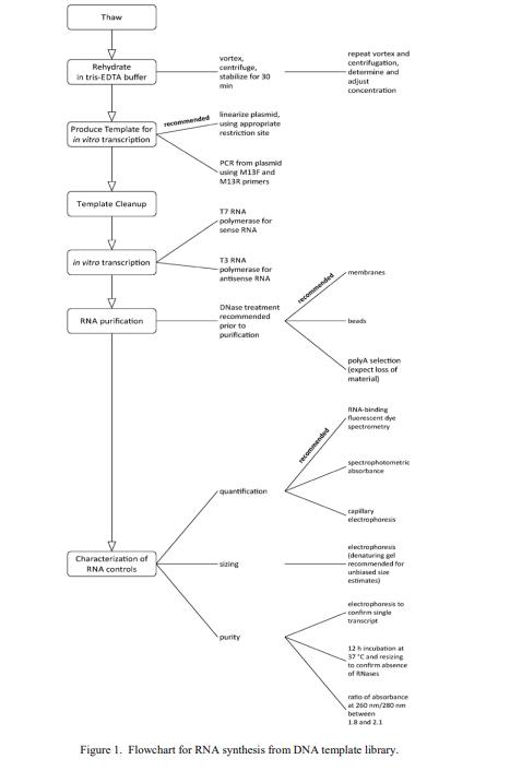
这些模板可以很容易地用于制作 RNA 控制(参见图 1)。根据转录的链,对照将模拟“有义”或“反义”真核信使 RNA (mRNA)。当用于制造有义对照 RNA 时,每个对照在 3' 端将有一个标称的 24 个核苷酸 (nt) 多聚腺苷酸 (polyA) 片段。由它们产生的 DNA 模板和 RNA 转录本在图 2 和图 3 中进行了注释和描述。对照序列范围从 273 nt 到 2022 nt,GC 分数 (1) 有两种群体分布,一种以 35% GC 为中心,另一种以 47% 为中心。
认证特性:
NIST SRM 2374用于外部RNA控制的DNA序列库(标准品)的认证特性是 ERCC 对照插入片段的 DNA 序列。
核苷酸身份使用国际纯粹与应用化学联合会 (IUPAC) 核苷酸符号进行编码,包括序列中几个碱基的歧义代码。表 2 包括,对于每个组件,对包含国家生物信息中心 (NCBI) GenBank 数据库中认证序列的记录的引用。经认证的序列可从 NIST 以 FASTA 格式的数据文件 [1] 获得,与此证书相关联。
由于被测量是标称属性(核苷酸序列)的值,因此不能使用符合 JCGM GUM [2] 的测量不确定度的常规评估和表达。相反,与每个核苷酸相关的不确定性以表示对规定值的信念强度的顺序标度表示(0 = 最有信心,1 = 非常有信心,2 = 有信心,3 = 模棱两可)。与序数尺度水平相关的序列数据的特征在表 1 中进行了描述(参见“Certified Properties Confidence Estimates”)。这些置信度估计值可在随附的 FASTA 格式文件 [1] 中获得。
在缺乏完全发展的身份计量学(目前的事态)的情况下,一种务实的前进方式是将这些 DNA 序列视为从文库转录的 RNA 对照的“身份可比性”的来源。
